RGB智能控制器

蓝牙控制器是一款采用蓝牙BLE-5.2技术的无线智能LED控制器、RGB智能灯,用于酒店、酒吧、KTV、家庭、等休闲娱乐场所的氛围营造照明。手机APP直接控制灯的开与关,分组管理调节灯光的颜色、亮度,控制灯带、灯条、灯具等发光设备灯光的静态颜色、七彩渐变、调色、亮度、通过红外遥控、音乐律动、定时开关机,各种单色、混色渐变、频闪、跳变等等,适用于RGB的LED照明灯具、氛围灯、装饰大厦外墙装饰灯等灯具.


         氛围灯控制器是一款采用蓝牙BLE-5.2技术的无线智能LED控制器、RGB智能灯,用于酒店、酒吧、KTV、家庭、等休闲娱乐场所的氛围营造照明。

    手机APP直接控制灯的开与关,分组管理调节灯光的颜色、亮度,控制灯带、灯条、灯具等发光设备灯光的静态颜色、七彩渐变、调色、亮度、通过红外遥控、音乐律动、定时开关机,各种单色、混色渐变、频闪、跳变等等,适用于RGB的LED照明灯具、氛围灯、装饰大厦外墙装饰灯等灯具.

      操作教程APP:

    1. 灯条通电,手机进入“幻彩灯”APP,打开蓝牙,灯条与手机自动连接,此时灯条已受手机APP控制;

    2.“调色”页面可以从七彩色盘或者小色盘选择不同的单色灯光;控制灯条亮度以及开关;厂商可选是否支持分组功能;

    3.“模式”页面可以选择不同的灯光变换模式,以及调节各模式的灯光亮度和流动速度;暂停灯条灯光的流动和关闭灯条;收藏及自动播放等功能;

    4.“音乐”页面选择播放一首本地音乐,灯条亮度会随机律动;选择麦克风,灯条根据识别到的音量大小律动;

    产品类型:氛围灯控制器

    控制原理:手机APP

    APP软件名称:RAJDO SMART 

    语言:中文/英文

    手机版本:android/los

    LED驱动类型:恒压MOS管

    通道:RGB

    输入电压:DC 5-12V2A

    最大功率:24W

    连接方式:共阳

    工作温度:0-40度

    有效控制距离:10米

    质保时间:1年

    应用范围:灯条,面板灯等恒压灯具




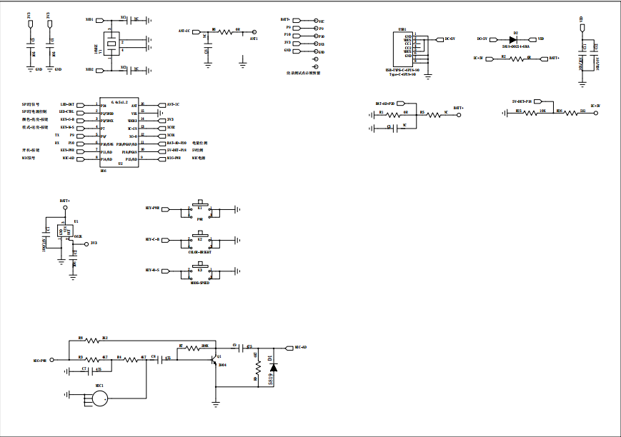
    拾音灯原理图.png

    新芯片图.jpg

    • 热线:0755-86003350 26506862

    • 手机:13480769332 文小姐 18118741631 文先生

    • Email:cxwenli@126.com

    • 地址:深圳市宝安区西乡街道前进二路149号智汇创新中心A座8层803室